Choose your learning path
Not sure where to start with Stylus? This guide helps you find the optimal learning path based on your background and goals.
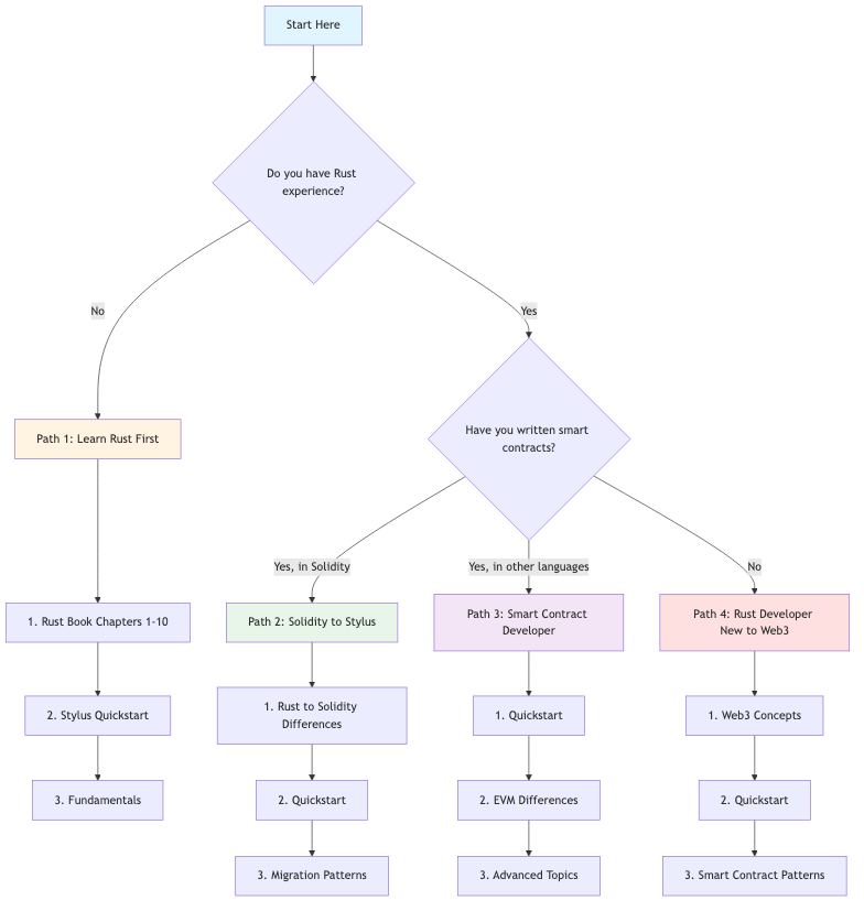
Quick path selector

Figure: Choose your learning path based on your background and experience.
Path 1: New to Rust
Best for: Developers experienced with other languages but new to Rust.
Prerequisites
- Basic programming knowledge
- Familiarity with concepts like variables, functions, and control flow
- Optional: Smart contract development experience
Recommended journey
-
Learn Rust basics (1-2 weeks)
- Work through The Rust Book chapters 1-10
- Focus on: ownership, borrowing, structs, enums, error handling
- Practice with Rustlings
-
Start with Stylus (2-3 days)
- Complete the Quickstart
- Understand project structure
- Deploy your first contract
-
Build fundamentals (1 week)
- Study data types
- Learn storage patterns
- Practice writing tests
-
Explore advanced topics (ongoing)
- Review best practices
- Study gas optimization
- Build real projects
Key resources
Path 2: Solidity developer
Best for: Experienced Solidity developers transitioning to Stylus.
Prerequisites
- Strong Solidity knowledge
- Understanding of EVM and smart contract security
- No Rust experience required
Recommended journey
-
Understand the differences (1 day)
- Read Rust to Solidity differences
- Review VM differences
- Understand type conversions
-
Quick start (1-2 days)
- Complete the Quickstart
- Compare with familiar Solidity patterns
- Deploy a simple contract
-
Learn Rust patterns (3-5 days)
- Study ownership and borrowing
- Learn error handling
- Understand storage macros
-
Port existing contracts (ongoing)
- Start with simple contracts
- Apply security best practices
- Optimize for gas efficiency
Common migration patterns
| Solidity Pattern | Stylus Equivalent | Guide |
|---|---|---|
mapping(address => uint) | StorageMap<Address, U256> | Storage types |
require(condition, "error") | ensure!(condition, Error) | Error handling |
msg.sender | msg::sender() | Global functions |
constructor | impl with initialization | Contracts |
| Events | Derive Erase trait | See Stylus SDK documentation |
Key resources
Path 3: Smart contract developer (non-Solidity)
Best for: Developers experienced with other smart contract platforms (Move, Cairo, Clarity, etc.).
Prerequisites
- Smart contract development experience
- Understanding of blockchain concepts
- Basic programming knowledge
Recommended journey
-
Jump right in (1-2 days)
- Complete the Quickstart
- Explore project structure
- Deploy and interact with a contract
-
Understand the execution model (2-3 days)
- Study WebAssembly concepts
- Review VM differences
- Learn about activation
-
Master Rust for smart contracts (1 week)
- Focus on storage patterns
- Learn contract structure
- Understand testing approaches
-
Advanced development (ongoing)
- Apply platform-specific optimizations
- Implement cross-contract calls
- Build production applications
Key resources
Path 4: Rust developer new to Web3
Best for: Experienced Rust developers entering blockchain development.
Prerequisites
- Strong Rust knowledge
- Understanding of ownership, traits, and async programming
- No blockchain experience required
Recommended journey
-
Learn blockchain basics (2-3 days)
- Understand smart contracts
- Learn about gas and transactions
- Study EVM basics
-
Quick start with Stylus (1 day)
- Complete the Quickstart
- Your Rust skills transfer directly!
- Deploy your first contract
-
Web3-specific patterns (3-5 days)
- Learn storage patterns
- Understand global variables
- Study security considerations
-
Build applications (ongoing)
- Start with simple DeFi primitives
- Implement events and logs
- Optimize for gas efficiency
Rust skills that transfer well
- Ownership model: Natural fit for secure contract design
- Type safety: Prevents common smart contract bugs
- Error handling:
Result<T, E>maps perfectly to contract errors - Testing: Your testing skills apply directly
- Performance optimization: Critical for gas efficiency
Key resources
General learning resources
Regardless of your path, these resources are valuable:
Official documentation
Community and support
Practice projects
- Token contract: Implement ERC-20 token standard
- NFT contract: Build ERC-721 compatible NFT
- Simple DeFi: Create a basic AMM or lending protocol
- DAO governance: Implement voting and proposal system
Need help choosing?
Still not sure which path is right for you? Consider these questions:
- Do you want to learn Rust? → Path 1 or Path 4
- Do you already know Solidity? → Path 2
- Are you experienced with other smart contract platforms? → Path 3
- Do you want the fastest path to deployment? → Path 2 or Path 3
- Do you want to deeply understand the technology? → Path 1 or Path 4
Next steps
Ready to start? Begin with these essential guides:
Good luck on your Stylus journey!